我国《国家赔偿法》第二条规定,国家机关和国家机关工作人员行使职权,有本法规定的侵犯公民、法人和其他组织合法权益的情形,造成损害的,受害人有依照本法取得国家赔偿的权利。
对于公民个人而言,如果其人身权、财产权受国家机关或其工作人员侵害,且满足几种法定情形,有权依法申请国家赔偿。在人身权受到侵害的几种法定情形中,致人精神损害且造成严重后果的,应当支付相应的精神损害抚慰金。
那么当夫妻一方的权益受到公权力的侵害,获得的国家赔偿金属于夫妻共同财产吗?
我国《婚姻法》第十七、十八条规定,夫妻在婚姻关系存续期间所得的下列财产,归夫妻共同所有:
(1)工资、奖金;
(2)生产、经营的收益;
(3)知识产权的收益;
(4)继承或赠与所得的财产,但本法第十八条第三项规定的除外;
(5)其他应当归共同所有的财产。
有下列情形之一的,为夫妻一方的财产:
(1)一方的婚前财产;
(2)一方因身体受到伤害获得的医疗费、残疾人生活补助费等费用;
(3)遗嘱或赠与合同中确定只归夫或妻一方的财产;
(4)一方专用的生活用品;
(5)其他应当归一方的财产。
从法律条文来看,国家赔偿金的性质,我国目前法律并未给与明确的定性。
考虑到我国法律目前规定的国家赔偿金由三部分组成,即财产侵权赔偿、人身侵权赔偿、精神损害赔偿,我们认为将其区分三种情况来讨论比较合适。
一、财产侵权赔偿金
这部分的国家赔偿金,性质比较明确。我们认为,核心在于被侵害的财产权是属于个人财产还是夫妻共同财产。
如果是属于婚前个人财产,则只能是拥有该财产的一方作为受害人提起国家赔偿申请,获得的国家赔偿金属于其个人财产。
如果是属于夫妻共同财产,则夫妻双方均构成受害人,均有权以权利人身份提起国家赔偿申请,获得的国家赔偿金属于夫妻共同财产。
二、人身侵权赔偿金
人身侵权赔偿,需要从两个角度进行考虑。
1、一般人身侵权,受害人身体受到伤害或人身自由受到伤害的
从申请国家赔偿的适格主体来看,依据《国家赔偿法》第六条、第二十条,国家赔偿的有权申请人为受害公民、法人和其他组织。立法者对于国家赔偿权利所有人的限定,体现出国家赔偿的极强人身依附性。
如果是身体受到伤害而获得的医疗费赔偿,依据《婚姻法》第十八条第二款,一方因身体受到伤害获得的医疗费属于夫妻一方的财产。
如果是因人身自由受侵害而获得的每日赔偿金,由于其具备的极强人身依附性,我们认为其也属于受侵害方的个人财产。
2、人身侵权中受害的公民死亡的
依据《国家赔偿法》第六条、第三十四条,受害的公民死亡的,应支付死亡赔偿金、丧葬费,对死者生前扶养的无劳动能力的人,还应当支付生活费。死亡公民的继承人和其他有扶养关系的亲属有权要求赔偿。
但是,需要明确的是,公民死亡后获得的国家赔偿金,在性质上与遗产存在差异,在予以分配时并不能按照完全按照继承的分配规则进行分配,而且需要重点考虑扶养义务关系相关人。
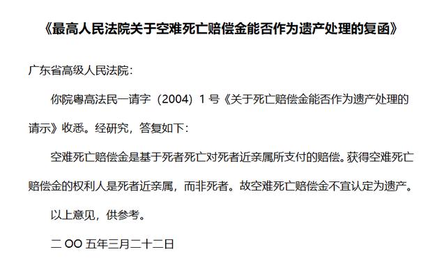
2004年,最高院就空难死亡赔偿金能否作为遗产处理的复函明确将空难死亡赔偿金定义为非遗产,这背后的考量同样可以适用到公民死亡国家赔偿金。
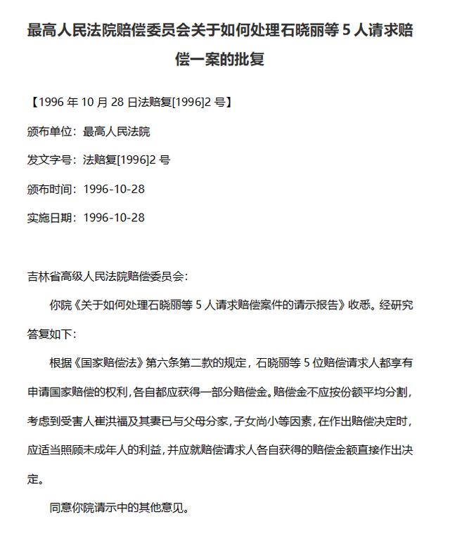
1996年,最高院赔偿委员会在回复吉林高院赔偿委员会的死亡赔偿金分配问题中,将死亡赔偿金的分配原则表述为“依据根据《国家赔偿法》第六条第二款的规定,石晓丽等5位赔偿请求人都享有申请国家赔偿的权利,各自都应获得一部分赔偿金。赔偿金不应按份额平均分割,考虑到受害人崔洪福及其妻已与父母分家,子女尚小等因素,在作出赔偿决定时,应适当照顾未成年人的利益,并应就赔偿请求人各自获得的赔偿金额直接作出决定。”
由此可见,公民死亡国家赔偿金性质特殊,并不能简单归为公民个人财产、夫妻共同财产或遗产的范畴,更应视为对死者家庭利益的赔偿,相应的受益人也限定于死者的继承人及有扶养义务的亲人。
三、精神损害赔偿金
《国家赔偿法》第三十五条规定,公民的人身权受到侵害时,致人精神损害的,应当在侵权行为影响的范围内,为受害人消除影响,恢复名誉,赔礼道歉;造成严重后果的,应当支付相应的精神损害抚慰金。
作为人身侵权过程中产生的精神损害,在性质上无疑也更加清晰,属于被侵害一方个人财产。
